Beyond Code: Extracting Hidden Business Value From Nonstop Systems
HPE Nonstop servers remain the backbone of mission-critical systems across banking, telecommunications, and financial industries. The reality is clear—the HPE Nonstop platform continues to offer unparalleled benefits including the best total cost of ownership (TCO) in the industry. However, as veteran NonStop developers and operators approach retirement, organizations face the critical challenge of preserving decades of accumulated knowledge and business logic embedded within their systems.
The Growing Knowledge Crisis
Organizations operating HPE NonStop systems face critical challenges as experienced developers retire:
- Knowledge Attrition: Decades of business logic and system expertise disappear when veteran developers leave, creating irreplaceable knowledge gaps.
- Inadequate Documentation: Systems lack comprehensive documentation, leaving teams with outdated or fragmented information that makes modifications risky.
- Support Challenges: Without proper knowledge transfer, troubleshooting becomes costly trial-and-error, extending outages and requiring larger support teams.
- Modernization Roadblocks: Teams can't understand existing business logic, preventing system upgrades and trapping organizations in technical debt.
The result: When critical systems fail, resolution times skyrocket. System enhancements require expensive reverse-engineering efforts that can take months to complete.
The Generative AI Revolution
The emergence of Generative AI offers an unprecedented solution to this challenge. Generative AI represents a paradigm shift in how we approach system analysis and knowledge extraction. Unlike traditional static analysis tools that simply parse code structure, Generative AI possesses the ability to understand context, infer relationships, and comprehend the underlying business logic embedded within complex codebases. If harnessed properly, this technology can assist in identifying architectural patterns, business rules, and design decisions that human analysts might miss or take months to document manually. Most importantly, it can generate human-readable explanations that bridge the gap between technical implementation and business intent.
How TIC Software Navigator Leverages Generative AI
At TIC Software, we pioneered the application of Generative AI specifically for NonStop environments through our Navigator solution. Our approach combines the power of advanced AI models with deep Nonstop domain expertise to deliver high accuracy and relevance.
Our AI-Powered Methodology
Intelligent Source Code Preprocessing: Navigator's unique advantage begins with our preprocessing engine designed specifically for NonStop environments. Unlike generic AI tools that analyze raw source code directly, Navigator first intelligently parses and structures your COBOL, TAL, C, and TACL code. This preprocessing identifies NonStop-specific constructs, file system references, process interactions, and architectural patterns, creating a rich representation that captures NonStop specific usages—context that generic AI models cannot fully understand.
Specialized Prompt Engineering for NonStop: Navigator's outstanding performance is based on carefully crafted, domain-specific prompts that guide leading LLMs to analyze preprocessed NonStop code with accuracy. These specialized prompts encode deep knowledge of programming logic patterns and architectural practices specific to mission-critical NonStop environments.
Advanced API Integration and Orchestration: Navigator employs sophisticated API orchestration to coordinate multiple LLM interactions across your entire system landscape. Our intelligent workflow directs different analysis aspects to the most appropriate AI models, then synthesizes results into cohesive documentation and visualizations.
Expert-Guided Refinement and Validation: Our NonStop specialists work alongside AI to validate and enhance generated insights, creating a feedback loop that continuously improves our preprocessing algorithms and prompt strategies. This human-AI collaboration ensures accuracy while leveraging AI's speed to process vast amounts of code, delivering results that combine automation scale with human expertise precision.
Beyond Documentation: True Knowledge Extraction
Our Navigator product delivers far more than traditional program documentation. While conventional tools create static descriptions of code structure, Navigator performs true knowledge extraction that transforms implicit system information into actionable business intelligence.
- Business Logic Extraction: Automatically identifies and documents business rules across all NonStop languages—from pricing calculations to regulatory compliance checks.
- Dynamic Visualizations: Generates tailored architectural diagrams, data flows, and sequence charts based on your specific system interactions.
- Intelligent Knowledge Base: Creates a searchable repository where users can ask business questions and get answers that connect technical code to business outcomes.
The Strategic Advantage of Knowledge Preservation
Our Navigator product transforms the economics of knowledge preservation. What previously required months of manual effort by expensive specialists can now be accomplished in weeks with unprecedented accuracy and completeness.
- Risk Mitigation: Navigator-generated knowledge repositories protect against knowledge loss while creating searchable systems that can answer complex questions about business logic and system behavior.
- Cost Transformation: Lower support costs through enhanced system understanding, reducing escalations and external consultant engagements while enabling smaller teams to manage larger, more complex systems.
- Accelerated Innovation: With comprehensive Navigator-generated documentation, teams can focus on innovation rather than archaeological exploration of legacy code, enabling faster modernization and adaptation to changing business needs.
- Future-Proofing: Navigator-maintained knowledge bases evolve with your systems, ensuring documentation remains current and valuable as business requirements change and systems grow.
- Faster Onboarding: New hires can quickly contribute to meaningful work rather than spending months in observation roles with limited productivity. This accelerated timeline addresses the critical skills gap as experienced developers retire, ensuring continuity of operations.
Navigator in Action: Unlocking Valuable Information
Navigator transforms complex NonStop code into clear, actionable insights through multiple visualization formats. Navigator works with all major NonStop system versions and programming languages including COBOL, TAL, C, and TACL.
Here are some examples:
Documentation of a TAL Program: Converts dense TAL code into readable documentation that explains program purpose, key functions, and business logic—making vital information accessible to new developers and business stakeholders.
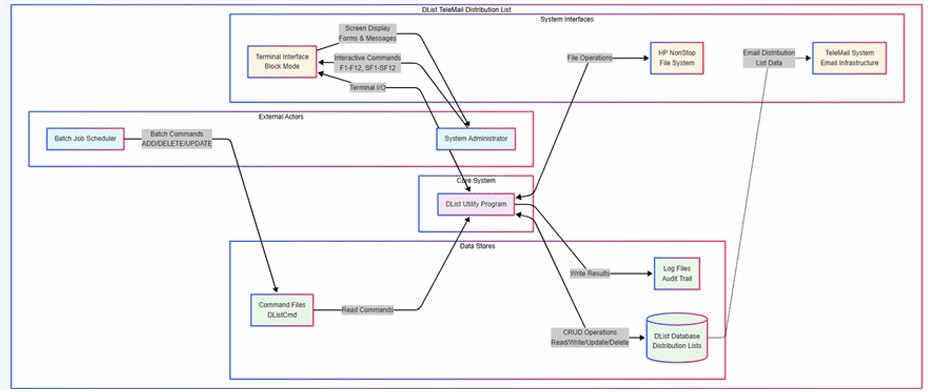
Architecture Diagram: Visualizes system structure and component relationships, showing how different modules interact across your Nonstop environment. Essential for understanding system dependencies before making changes.
Extracted Business Rules from a COBOL Program: Identifies and documents the business logic embedded in COBOL code—pricing rules, validation checks, and decision criteria that drive your operations but may not be documented anywhere else.
Dataflow Diagram of a C Program: Maps how data moves through programs, showing inputs, transformations, and outputs. Critical for understanding data dependencies and impact analysis during system modifications.
Sequence Diagram of a TACL Script: Illustrates the step-by-step execution flow of TACL scripts, showing process interactions and timing. Invaluable for troubleshooting automation workflows and understanding system startup sequences.
This rich set of Navigator outputs serves to make your NonStop systems more transparent, maintainable, and valuable to your organization.
Conclusion: Transforming NonStop with GenAI
As your organization continues to rely on HPE NonStop systems for mission-critical operations, this represents a pivotal time to transform these platforms to meet tomorrow's challenges. The HPE NonStop platform remains a robust and valuable asset, offering unparalleled reliability and the best total cost of ownership in the industry. However, protecting and leveraging the knowledge embedded within these systems is essential for maintaining their legendary performance.
TIC Software's Navigator provides a sophisticated, AI-driven approach to preserving this valuable intellectual property while enabling your organization to embrace modern capabilities. By focusing on business logic and knowledge preservation rather than just technology, you can ensure that your NonStop environment remains:
- Reliable: Maintaining the platform's legendary uptime and performance
- Accessible: Opening system knowledge to new generations of technologists
- Adaptable: Ready for integration with modern tools and technologies
- Sustainable: Positioned for long-term viability in your IT ecosystem
With Navigator, you can ensure business continuity, reduce operational risks, and create a foundation for future modernization efforts—all while maintaining the exceptional TCO that makes NonStop systems so valuable.
Phil Ly serves as president of TIC Software and a recognized thought leader in the NonStop community. Under his leadership, TIC Software has become the premier guide for NonStop organizations adopting modern technologies, including REST APIs, Kafka messaging systems, and cloud services. Phil's expertise lies in bridging the gap between complex emerging technologies and practical implementation, making advanced solutions accessible to NonStop professionals across all experience levels. As architect of the innovative Navigator platform, he is pioneering the integration of generative AI into NonStop environments, demonstrating how AI-powered solutions can enhance system reliability while preserving the mission-critical security standards that define the platform.
